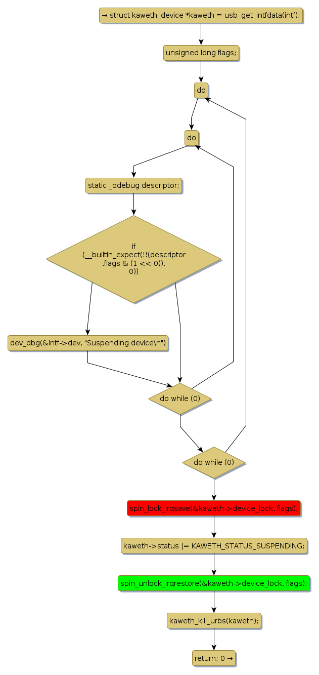
Instance Verification Kit (IVK)
spin lock @ [27396+47+/linux-3.19-rc1/drivers/net/usb/kaweth.c]
Instance Signature: device_lock
|
The Matching Pair Graph:
|
|
Function Name
|
Control Flow Graph (CFG)
|
Events Flow Graph (EFG)
|
Source Correspondence
|
|
kaweth_suspend
|
|
|
[27204+14+/linux-3.19-rc1/drivers/net/usb/kaweth.c]
|